#2537665 Complesso industriale con uffici, magazzini e ampi piazzali
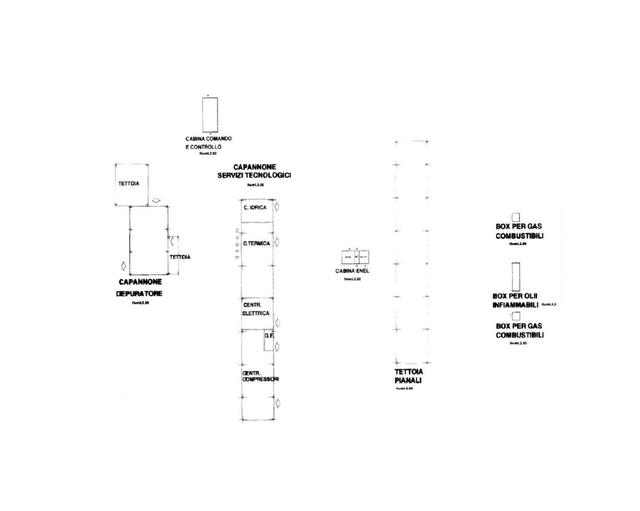
Proponiamo un importante complesso industriale situato in Contrada Vallecupa, all’interno della Zona Industriale Valle Cupa di Colonnella (TE). L’area si trova in posizione strategica, con accesso diretto dalla Strada Provinciale 1 e collegamenti rapidi allo svincolo del Raccordo Ascoli–Porto d’Ascoli, che a sua volta conduce all’autostrada A14 presso lo svincolo di San Benedetto del Tronto, distante circa 5 km. La zona è inoltre servita da mezzi pubblici, con fermate autobus a circa 2 km e la stazione ferroviaria a circa 7 km. Il complesso, realizzato negli anni ’90, si estende su una superficie commerciale di circa 34.110 mq e comprende un grande capannone produttivo di circa 30.000 mq, caratterizzato da ampie aree di lavorazione, zone adibite a magazzino e varchi attrezzati per le attività di carico e scarico. A servizio dell’opificio si trovano anche tre manufatti precedentemente destinati allo stoccaggio di oli e gas combustibili. È presente una palazzina dedicata agli uffici e ai servizi, articolata su tre livelli fuori terra. Al piano terra e al primo piano si trovano tredici uffici, locali tecnici e servizi igienici, oltre a un ampio corpo destinato a mensa con cucina, dispensa, spogliatoi e infermeria. Al secondo piano è collocato un alloggio per il custode composto da soggiorno, cucina, camera da letto, due bagni, studio, ripostiglio e balcone coperto. Un ulteriore livello della palazzina, accessibile tramite scala esterna, ospita gli spogliatoi e i servizi igienici per il personale. All’interno del complesso sorgono inoltre un fabbricato destinato ai locali tecnologici (compressori, centrale elettrica, centrale termica e impianti idrici), un capannone per l’impianto di depurazione dotato di vasche, aree esterne e tettoie, una tettoia aperta per lo stoccaggio dei materiali, una cabina ENEL con area recintata e una cabina di comando e controllo. La proprietà dispone di un vasto piazzale asfaltato e completamente recintato, dotato di accessi carrabili sui due lati del lotto, che consente agevoli manovre anche per mezzi pesanti. La configurazione e l’ampiezza degli spazi rendono il complesso idoneo sia per attività produttive di medio-grandi dimensioni, sia per funzioni logistiche o di distribuzione.
Dettagli
- Tipologia inserzionistaAzienda
- Ragione Socialeabilio - quimmo
- Partita IVA02410510396
- Comune inserzionistaFaenza (RA)
Posizione del bene
- Italia, Colonnella - Teramo











